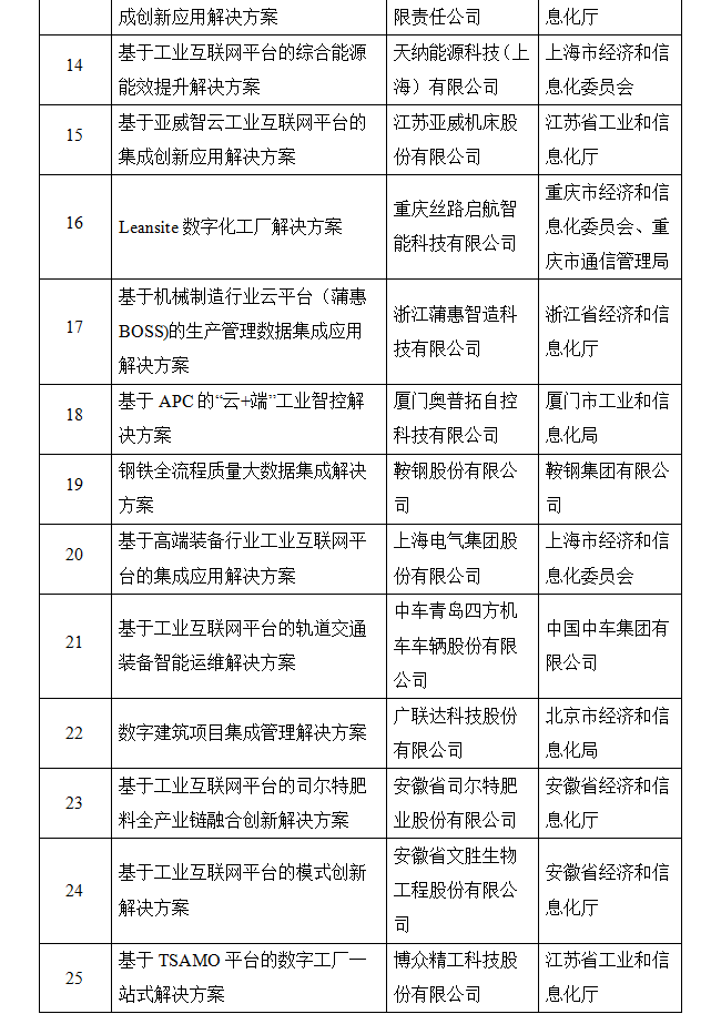
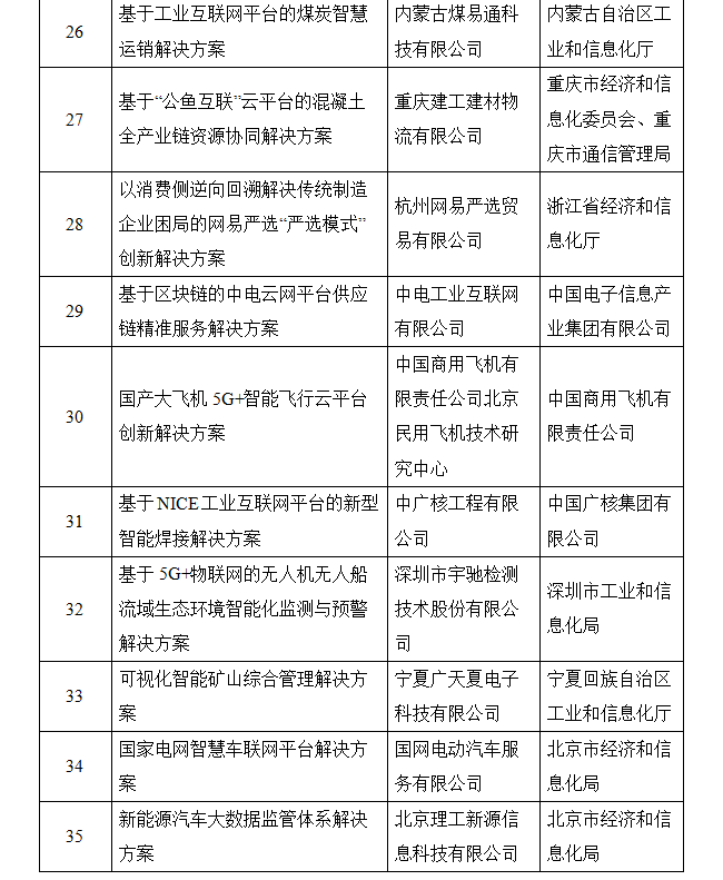
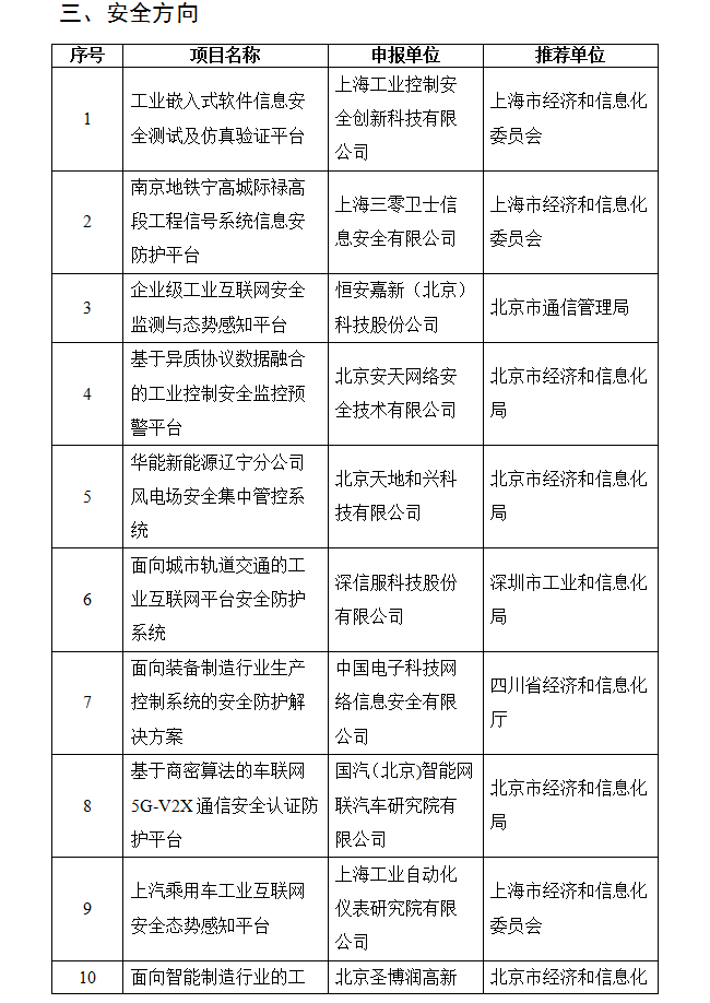
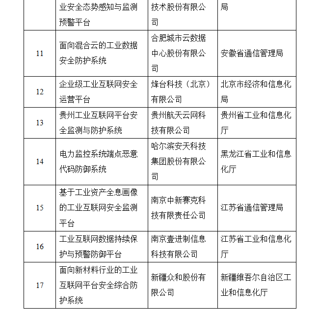
为深入贯彻《国务院关于深化“互联网+先进制造业”发展工业互联网的指导意见》,工业和信息化部印发了《工业和信息化部办公厅关于开展2019年工业互联网试点示范项目推荐工作的通知》(工信厅信管函〔2019〕238号),启动了2019年工业互联网试点示范遴选工作,经企业自主申报、地方推荐、专家评审、现场核查,工业和信息化部拟将“5G+工业互联网”试点示范项目(赋能民用飞机制造综合解决方案)等81个项目核定为2019年工业互联网试点示范项目(以下简称“试点示范项目”)。现对试点示范项目进行公示(见附件),欢迎社会各界监督。如有异议,请在公示期内与工业和信息化部信息通信管理局联系。
公示时间:2020年1月10日至2020年1月17日
联系单位:工业和信息化部信息通信管理局
地址:北京市西城区西长安街13号
传真:010-66024197
邮箱:jiangpeng@miit.gov.cn
工业和信息化部信息通信管理局
2020年1月10日









主办单位:北京事竟成有色金属研究所 地址:北京市石景山区科技园西井路19号院宏开花园2号楼 邮编:100041
电话:010-68861004 13301259049 京ICP备10218779号-4号
京公网安备号 11010702002909 号