技术
自然资源部工程技术创新中心建设名单公布



自然资源部办公厅关于公布工程技术创新中心建设名单的通知
自然资办发〔2022〕28号

各省、自治区、直辖市自然资源主管部门,新疆生产建设兵团自然资源局,中国地质调查局及部其他直属单位,各派出机构,部机关各司局,有关单位:
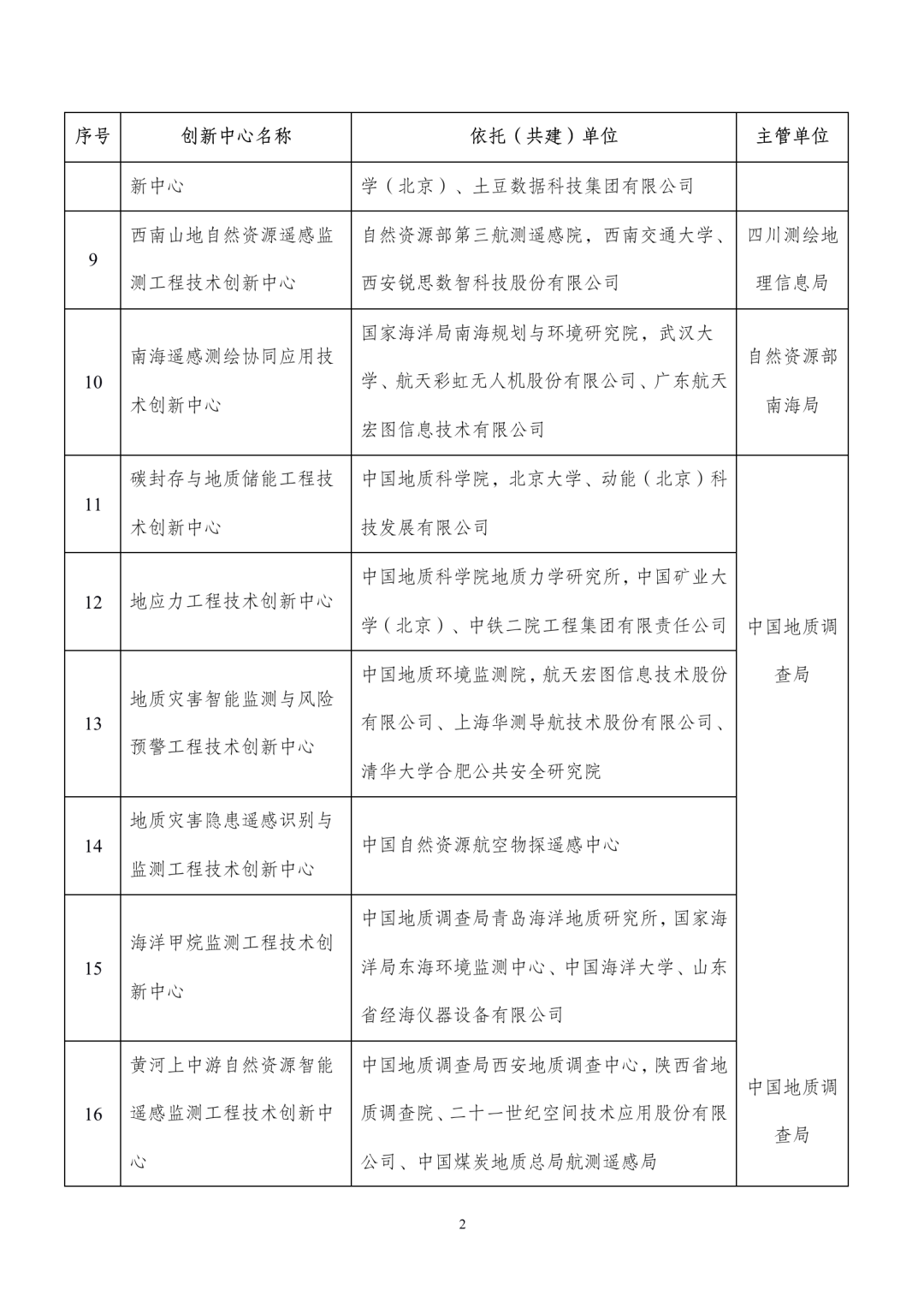
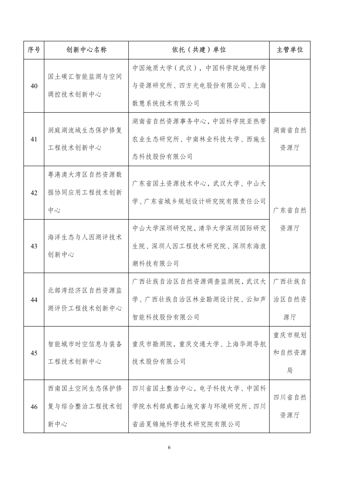
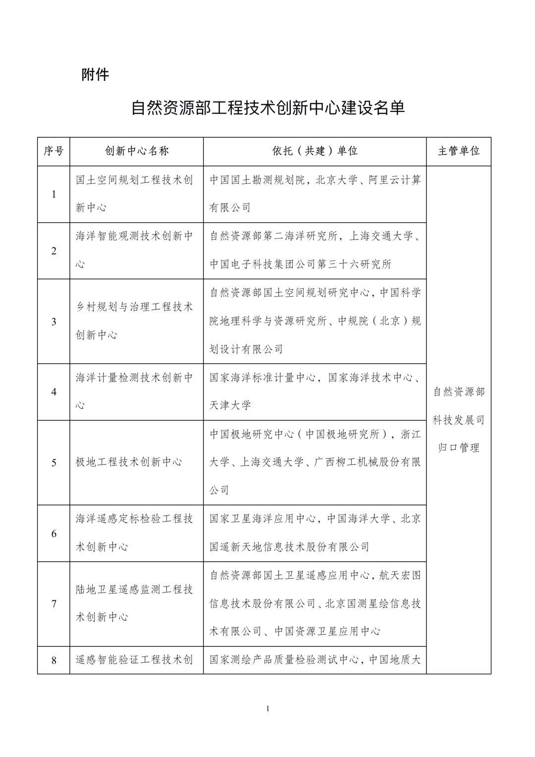
  根据《自然资源部办公厅关于组织开展工程技术创新中心建设工作的函》(自然资办函〔2021〕2053号)有关工作安排,论证结果已公示无异议。现将国土空间规划工程技术创新中心等50个创新中心建设名单予以公布(见附件)。
  请依托单位依据《自然资源部科技创新平台管理办法(试行)》(自然资办发〔2020〕49号),聚焦创新中心建设目标,落实各项承诺条件,细化年度目标和工作任务,制定建设运行实施方案,经主管单位审核后于9月15日前报部。部将按照成熟一批、挂牌运行一批的原则组织专家对实施方案进行审查认定。
  请各有关单位认真贯彻落实《中共自然资源部党组关于深化科技体制改革提升科技创新效能的实施意见》(自然资党发〔2018〕31号)、《中共自然资源部党组关于激励科技创新人才的若干措施》(自然资党发〔2019〕2号)和《中共自然资源部党组关于印发<自然资源部高层次科技创新人才工程实施方案>的通知》(自然资党发〔2020〕64号),聚焦国家、行业和区域重大需求,建实、建优、建强创新中心,提高自然资源自主创新与成果转移转化能力,为自然资源治理能力和治理体系现代化打造战略科技力量。
  联系人:科技发展司 周楠  010-66557275
  特此通知。
  自然资源部办公厅
  2022年8月2日








主办单位:北京事竟成有色金属研究所 地址:北京市石景山区科技园西井路19号院宏开花园2号楼 邮编:100041   
电话:010-68861004 13301259049 京ICP备10218779号-4号    京公网安备号 11010702002909 号