2025年6月底,国家发展改革委、工业和信息化部、国家能源局联合印发《关于开展零碳园区建设的通知》。2025年10月,在中共中央新闻发布会上,国家发展改革委党组书记、主任郑栅洁介绍,“十五五”时期,力争建成100个左右国家级零碳园区,将为绿色低碳产业带来巨大发展空间。
截至目前,除52个国家级首批零碳园区外,云南、四川、山东、河北等陆续下发了118个省级零碳园区建设名单,其中部分列入国家级名单。详细名单见下:
一、国家级零碳园区:52个



二、云南:15个
根据《云南省高质量推进零碳园区建设方案》,到2030年建成2个及以上国家级零碳园区和15个省级零碳园区,带动全省园区绿色低碳化水平持续提升。
早在2024年5月,云南省发布了首批5个零碳园区创建名单,分别是安宁产业园区(新能源电池片区)、曲靖经开区、玉溪高新区、楚雄高新区(云甸片区)、祥云经开区。其中,曲靖经开区、祥云经开区进入首批国家零碳园区名单。
2024年11月,云南省第二批零碳园区建设名单引发,分别是昆明高新区、富宁产业园区(富宁片区)、砚山产业园区、大理经开区、保山产业园区(绿色硅片区和精品咖啡片区)。

2025年7月,云南省发展改革委、省工业和信息化厅印发了第三批省级零碳园区建设名单,分别是云南宜良产业园区、云南昭阳经济技术开发区、蒙自经济技术开发区(有色金属及绿色能源片区)、云南思茅产业园区(宁洱片区)、云南华坪产业园区(石龙坝清洁载能产业片区)。

三、四川:4个
2025年7月18日,四川省经济和信息化厅、四川省生态环境厅公布2025年度四川省零碳工业园区试点建设名单,宜宾高新技术产业园区、宜宾临港经济技术开发区、四川攀枝花西区经济开发区、四川金堂经济开发区4家园区入选首批试点,将通过3年左右的建设期打造成为零碳工业园区。

四、山东:19个
2025年9月24日,山东省发展和改革委员会公布山东省零碳园区创建名单,共18个园区入选。但根据文件,烟台市丁字湾新型能源创新区零碳园区、东营市东营时代零碳园区申报国家级零碳园区,如未能成功纳入国家零碳园区建设名单,自动进入省零碳园区创建名单。其中,烟台市丁字湾新型能源创新区零碳园区进入国家级零碳园区名单。

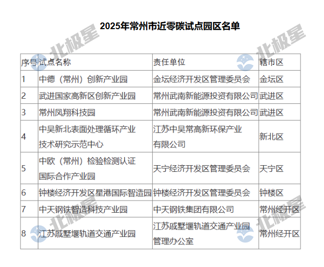
五、江苏常州:8个
2025年10月10日,江苏常州市发展改革委印发2025年常州市近零碳试点园区名单的通知。根据要求,各试点单位要按照试点创建方案所确定的目标、任务,建立工作机制,落实工作责任,在规定期限内完成相关建设工作。

六、安徽:14个
2024年11月,安徽省首批零碳产业园区拟筹建名单公示,10个产业园入围;2025年12月,第二批省级零碳园区试点名单公示,共有4个开发区项目。




七、河北:35个
按照有关工作部署,经园区申报、地方推荐、专家评估和部门审核等程序,河北省首批零碳园区建设名单共35个。其中3个园区入选首批国家级零碳园区建设名单。

八、江西
2026年2月4日,江西省发展和改革委员会发布关于省级零碳园区拟建设名单,共纳入15个园区。


九、陕西
近日,陕西省发展和改革委员会、省工业和信息化厅印发通知公布《省级零碳园区建设名单(第一批)》,8个省级零碳园区入选。其中三原高新区被列为首批国家级零碳园区。

主办单位:北京事竟成有色金属研究所 地址:北京市石景山区科技园西井路19号院宏开花园2号楼 邮编:100041
电话:010-68861004 13301259049 京ICP备10218779号-4号
京公网安备号 11010702002909 号