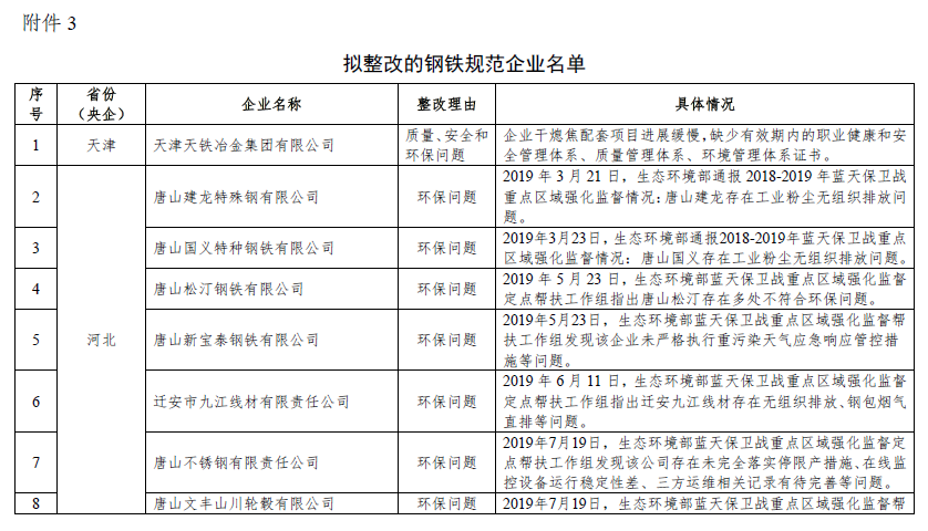
根据《钢铁行业规范条件(2015年修订)》和《钢铁行业规范企业管理办法》,工业和信息化部持续开展钢铁规范企业动态调整工作。经企业自查、地方工业主管部门初审、工业和信息化部组织专家核实,其中,13家企业符合《钢铁行业规范条件》,拟列入规范企业名单;7家企业存在未通过地方初审、冶炼设备拟全部关停退出等情形,拟撤销规范公告;13家企业存在环保、安全等问题,拟责令整改;12家企业冶炼装备变化、10家企业名称变化,拟予以变更。
现予以公示,如有异议,请在公示期内以书面形式反馈。
公示期限:2020年3月1日至2020年3月30日(30天)
地址:北京市西长安街13号工业和信息化部原材料工业司
传真:010-68205593
附件:
1.拟符合《钢铁行业规范条件》企业名单(第五批).pdf
2.拟撤销的钢铁规范企业名单.pdf
3.拟整改的钢铁规范企业名单.pdf
4.拟变更装备的钢铁规范企业名单.pdf
5.拟变更名称的钢铁规范企业名单.pdf







主办单位:北京事竟成有色金属研究所 地址:北京市石景山区科技园西井路19号院宏开花园2号楼 邮编:100041
电话:010-68861004 13301259049 京ICP备10218779号-4号
京公网安备号 11010702002909 号