为贯彻落实《智能光伏产业发展行动计划(2018—2020年)》(工信部联电子〔2018〕68号),经省级有关部门推荐、专家评审、网上公示等程序,现将智能光伏试点示范项目和示范企业名单予以公告。
附件:
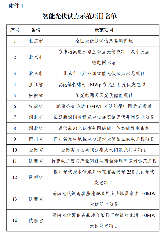
1.智能光伏试点示范项目名单
2.智能光伏试点示范企业名单
工业和信息化部
住房和城乡建设部
交通运输部
农业农村部
国家能源局
国务院扶贫办
2020年7月13日




主办单位:北京事竟成有色金属研究所 地址:北京市石景山区科技园西井路19号院宏开花园2号楼 邮编:100041
电话:010-68861004 13301259049 京ICP备10218779号-4号
京公网安备号 11010702002909 号