按照《环保装备制造行业(大气治理)规范条件》《环保装备制造行业(污水治理)规范条件》《环保装备制造行业(环境监测仪器)规范条件》《环保装备制造业(固废处理装备)规范条件》有关要求,经企业自愿申报、地方工业主管部门审核推荐、专家评审及现场核实、网上公示等程序,现将符合上述规范条件的企业名单予以公告。
附件:
1.符合《环保装备制造行业(大气治理)规范条件》企业名单(第四批)
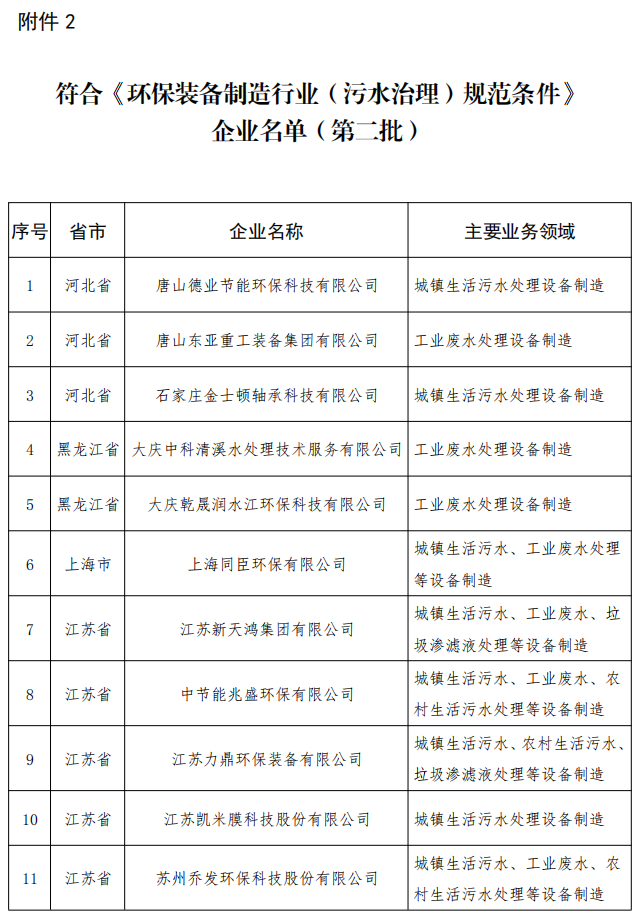
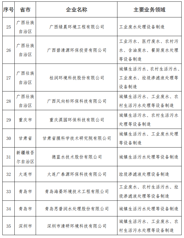
2.符合《环保装备制造行业(污水治理)规范条件》企业名单(第二批)
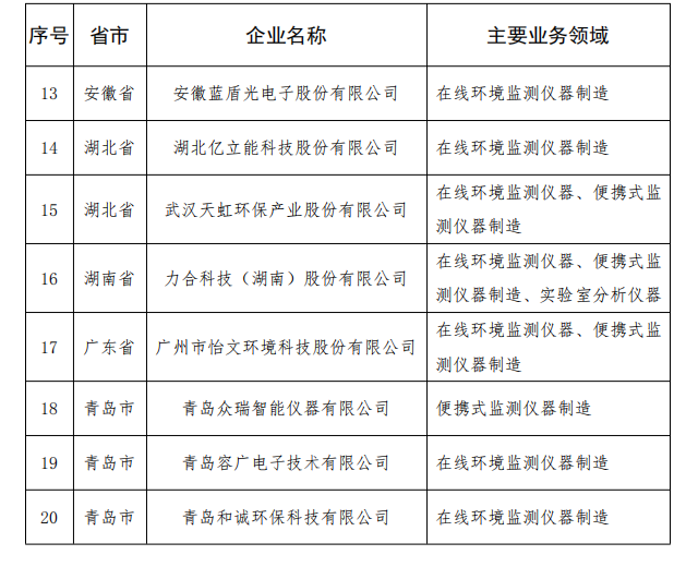
3.符合《环保装备制造行业(环境监测仪器)规范条件》企业名单(第二批)
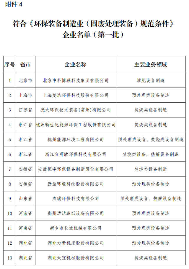
4.符合《环保装备制造业(固废处理装备)规范条件》企业名单(第一批)
工业和信息化部
2020年10月23日







主办单位:北京事竟成有色金属研究所 地址:北京市石景山区科技园西井路19号院宏开花园2号楼 邮编:100041
电话:010-68861004 13301259049 京ICP备10218779号-4号
京公网安备号 11010702002909 号