咨询
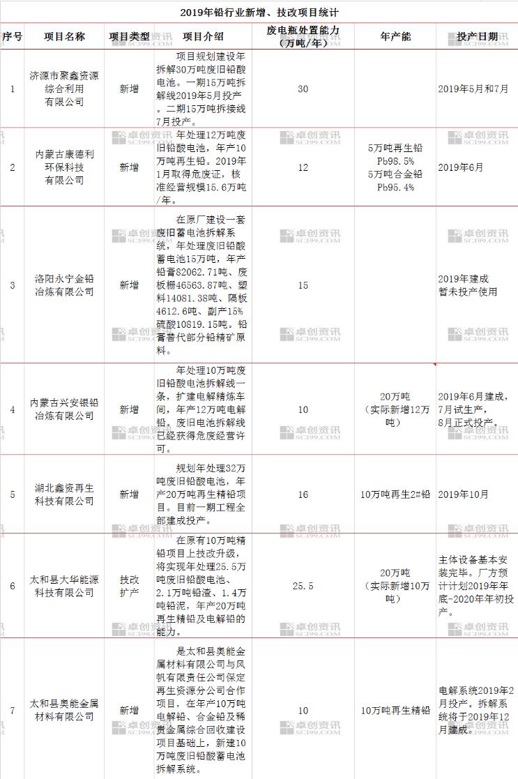
2019年:新增废电瓶处置能力170万吨


 


主办单位:四川中色天业科技有限公司 地址:四川省成都市成华区双林路251号十一科技广场A座裙楼地上1-3层 邮编:610056   
电话:13301259049 蜀ICP备2022003569号    川公网安备51010802001207号