稀有分散金属镓铟铊铼钍
颠覆以往!室温下制备石墨烯复合材料



石墨的断裂强度为130 GPa,杨氏模量为1.0 TPa。然而,这种优异的机械性能处于纳米级水平,对于宏观石墨烯片层组件来说还没有实现。这种性能退化是由以下原因造成的:不同片层之间的错位,以及由此导致的不良应力传递。许多研究集中在通过增加石墨烯排列和改善片层间相互作用来改善石墨烯片层阵列的机械性能。此外,利用微毛细管的剪切场对氧化石墨烯进行定向,然后在2500℃退火,可以得到拉伸强度为1.9 GPa的石墨烯带。然而这两种方法都需要较高的退火温度,可能不适合制造面内各向同性的薄板。学者们试图通过近室温组装获得高强度石墨烯片材,但是由于受到石墨烯层的错位而受挫,因为这会降低机械性能。虽然面内拉伸可以减少这种错位,但在释放拉伸时会重新出现。

北京航空航天大学程群峰教授与德克萨斯大学达拉斯分校Ray H. Baughman教授领导的团队,提出使用共价键和π-π片层间桥接,来永久冻结拉伸诱导的石墨烯片排列。相关论文以题为“High-strength scalable graphene sheets by freezing stretch-induced alignment”发表在Nature Materials上。

论文链接:https://www.nature.com/articles/s41563-020-00892-2

北航顶刊:颠覆以往!室温下制备石墨烯复合材料

本文所述的近室温工艺(低于50℃)或其改进可潜在地用于将廉价开采的石墨转化为高性能石墨烯复合材料,该复合材料适用于航空航天和汽车应用,这些领域轻量的特性尤其重要。目前制造的高强度、高模量和高韧性板材可使用简单的双面铸造工艺进行扩展。此外,研究已经表明,4 wt%的市售树脂或π-π桥联剂的单层厚度提供了有效的层压,能够制造无限厚的大面积片材。与机械强度高的替代材料相比,这些板材无需层压,可提供非常高的电磁干扰屏蔽性能。此外,所获得的高机械性能和高电导率的组合可以潜在地用于各种应用,例如为飞机机身提供雷击保护。

拉伸诱导双轴取向过程中,顺序桥接可以产生具有高面内拉伸强度(1.55 GPa)的顺序桥接(SB)、双轴拉伸(BS)rGO片(称为SB-BS-rGO片)。图1a显示了SB-BS-rGO板的制造方法。图1b中示出了所得的SB-BS-rGO片材的结构模型。

北航顶刊:颠覆以往!室温下制备石墨烯复合材料

图1 | SB-BS-Rgo片的制造工艺和结构示意图。

研究人员使用广角X射线散射图(图2a、图2b)表征石墨烯片层排列,并用赫尔曼取向因子(f)描述。rGO片的f(0.810)比SB-BS-rGO片的f(0.956,图2e)低得多。rGO片的扫描电子显微镜(SEM)和透射电子显微镜图像显示石墨烯片之间存在大量大规模空隙(图2a-c),这可能是基于过滤的自组装和碘化氢还原过程造成的。

北航顶刊:颠覆以往!室温下制备石墨烯复合材料

图2 Rgo片和SB-BS-rGO片的结构特征

对rGO片的原位拉曼测量(图3a)显示,当施加的应变低于0.6%时,向石墨烯片层的应力转移增加,然后保持到3.9%,其中增加的应变不会增加石墨烯片层上的应变。相比之下,对SB-BS-rGO薄片的拉曼测量(图3b)显示,在直至薄片断裂的整个应变范围内(大约2.8%),所施加的拉伸应变越来越多地转移到石墨烯薄片上。石墨烯片的紧密堆叠限制了它们的面外变形,减小了面内方向的负热膨胀的大小。rGO石墨烯片的负热膨胀的幅度小于SB-BS-rGO片(图3c),这与实验测量的紧密度一致。应力松弛提供了相关的动力学信息。SB-BS-rGO比rGO板具有更高的抗应力松弛能力(图3d)。

北航顶刊:颠覆以往!室温下制备石墨烯复合材料

图3 Rgo片和SB-BS-rGO片的拉曼、热膨胀、应力松弛和x光衍射数据。

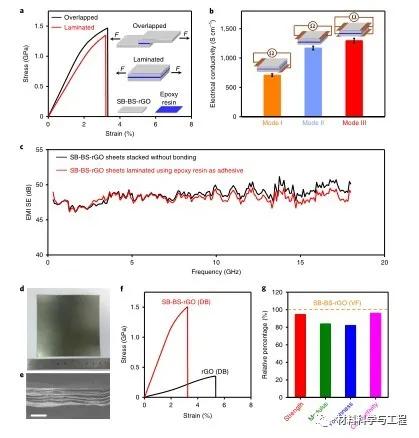
拉伸力学试验表明,重叠的SB-BS-rGO片材在非重叠区域断裂,这不是由于重叠区域的剪切断裂而失效。此外,重要的是要注意的是,层压的SB-BS-rGO片在没有分层的情况下发生了断裂。即使忽略SB-BS-rGO片材的重叠区域,导出的抗拉强度、韧性和杨氏模量也接近于单个SB-BS-rGO片材的抗拉强度、韧性和杨氏模量(图4a)。

北航顶刊:颠覆以往!室温下制备石墨烯复合材料

图4 DB铸造SB-BS-rGO(DB)片和SB-BS-rGO(DB)片的机械和电气性能。

总的来说,研究人员通过连续共价键和π-π桥连冷冻石墨烯取向,得到了拉伸强度分别为1.47倍、2.50倍和1.41倍的平面内各向同性石墨烯片。该制备工艺在室温下完成,未来可能在廉价获得的石墨烯转化为高性能轻量的石墨烯复合材料,而这在航空航天和汽车应用中将会有极为重要和广泛地应用。



主办单位:北京事竟成有色金属研究所 地址:北京市石景山区科技园西井路19号院宏开花园2号楼 邮编:100041   
电话:010-68861004 13301259049 京ICP备10218779号-4号    京公网安备号 11010702002909 号